赫里欧建材化发电系统为整县开发提供新思路,为双碳产业发展贡献智慧。
近期,赫里欧新能源有限公司为响应国家“碳达峰、碳中和”发展绿色清洁能源的号召,与中国石油宁夏销售公司、国家电投集团青铜峡铝业科技工程有限公司、宁夏农垦集团等多家单位机构达成友好合作,先后开工建设了中石油中宁古城加油站、宁夏青铜峡市韦桥村户用整县推进、宁夏中卫香山风电场职工之家、红崖子奶牛场等建筑光伏一体化的清洁电力发电项目。
以上项目采用赫里欧的发电建材对屋面进行更换改造,实现一瓦两用,延长屋顶寿命,智能运行,免维护设计,全面有效的解决了屋面漏水问题、分布式光伏易着火隐患、以及农村屋顶光伏维护难等问题。
随着碳达峰碳中和“双碳”国家战略的提出,中国石油作为我国最大的化石能源进口企业,承担着巨大的能源转型义务,优先对自身生产过程中电力能源的清洁化是当务之急。为加快销售环节自用电力的清洁化比例,中国石油宁夏公司率先在最具挑战性的液化天然气加气站进行光伏发电的试点,为全球该领域提供了最佳示范样本。
项目情况介绍
中国石油中宁古城LNG加气站BIPV发电项目位于宁夏自治区中宁古城的中石油中宁古城加油站项目,该项目于2021年7月28日开工建设,8月22日并网发电。项目是由过去的加油站提高了原有站房的防爆等级,改建为LNG加气站。加气区罩棚已经运行8年,屋面结构为轻钢网架结构,屋面彩钢瓦锈蚀需要更换。经改造设计院单位核算屋面只能安装平均重量不超过13kg/m2的面层材料。为了保持结构设计屋面荷载要求,本项目改造设计直接采用了屋面发电建材的一体化设计思路,用赫里欧的光伏瓦直接更换原来的旧彩钢瓦,实现了罩棚上方的光伏发电和满足结构荷载许可范围。
站房区的屋面为混凝土框架结构的屋面,屋面防水层也年久破损漏雨,为此也直接屋面铺装发电防水建材,形成建筑发电。
本项目罩棚面积360m2,站房屋顶面积约180m2,项目可铺装面积约400m2,安装容量60KWP。该站为郊区站,加气车辆较少,月平均用电量800~1000度左右,该屋面发电建材系统投产可实现平均月发电700度左右,可为日常运营提供近70%以上的清洁能源电力。25年内可发196.06万度清洁电力,可减少二氧化碳排放1881吨,标煤647吨,二氧化硫排放115吨,烟尘排放31.3吨,氮氧化物56.8吨。
后期再对南墙增加光伏发电墙,最终实现年发电量完全覆盖该站的年用电量,实现全面的零碳加气站运营。

赫里欧BIPV智能光伏瓦屋面系统具有以下突出特色:
1.屋面直流发电系统始终低于48v这一安全电压以下,实现了本质安全型,完美匹配加气站罩棚此类有防爆要求的区域屋顶。
2.光伏瓦专用微型逆变器,采用低压运行,防爆Gb级浇封型灌封,铝合金外壳封装,非常适用于加气站罩棚此类有防爆要求的区域。
3.监控采用物联网级监控,可远程实时对每块瓦板的运行状态监控,屋瓦系统雨水自洁,无需清扫,免维护系统。
4.一次性安装延长屋面使用寿命25年,采用防火等级为A2级不燃材料的发电建材实现了更高的建筑标准和25年以上的屋面材料防火与耐久性能。
5.更加强大的建筑屋面功能。防水、防火、承重可踩踏、抗台风、重量轻,强度高抗冰雹和大雪压。

该项目充分利用了加油站的建设特点,让加油站的屋顶变身光伏发电站,从而达到节能、环保等效果,转变能源供应方式,有效降低发电成本。
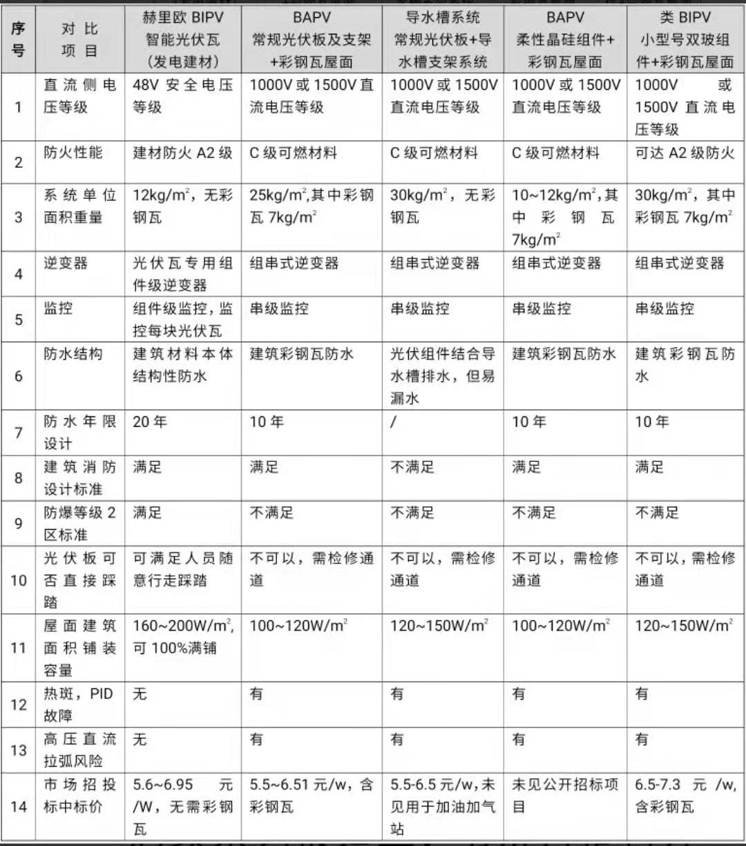
以下为当前各类应用于加油站的罩棚屋面光伏发电的技术方案及投资报价对比,无疑赫里欧更具优势,并完美满足加油加气站防火防爆的应用场景。

中石油与赫里欧新能源达成合作意向,选用赫里欧新一代BIPV光伏瓦板作为光伏屋顶材料,积极响应国家碳达峰碳中和的发展战略。
项目采用赫里欧的发电建材对屋面进行更换改造,实现一瓦两用,延长屋顶寿命,智能运行,免维护设计,全面有效的解决了屋面漏水问题、分布式光伏易着火隐患、以及农村屋顶光伏维护难等问题。
赫里欧新能源有限公司研发和制造的高安全性、防火、防水、耐候的新一代发电建材系统产品包含智能光伏瓦、智能光伏墙、智能光伏车棚系统,非常有效的实现了建筑美观与光伏发电的高效率结合,为保护宁夏生态环境,打造优质绿色清洁能源,实现节能减排,助力宁夏回族自治区打造零碳新农村,振兴乡村经济提供了更广阔的发展思路和实现途径。
赫里欧建材化发电系统为整县开发提供新思路,为双碳产业发展贡献智慧,助力石化行业快速转型。


陕公网安备 61019002001379号