前言
现有高压直流光伏板和组串式逆变器构成的分布式光伏系统,无论是BAPV还是所谓的BIPV, 用于加油站加气站罩棚上方建设分布式光伏发电都需谨慎研究。尤其是轻钢结构的罩棚系统!
整县开发和石化行业应对双碳目标的利好政策形势下,关于光伏分布式发电的技术路线与安全性首次在国家顶层提出。2018年12月17日,国家能源局综合司印发《关于进一步规范电力安全信息报送和事故统计工作的通知》,要求严肃电力安全信息报送,规范事故统计,但分布式发电不纳入统计范围,至今关于分布式发电安全事故并无准确统计和记录。
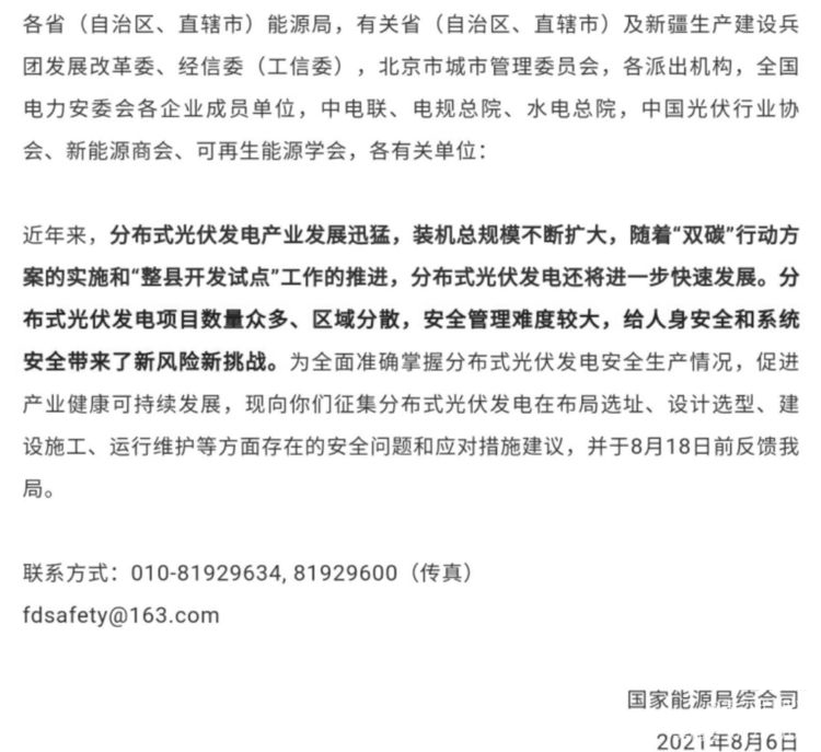
但关于屋顶光伏着火的事故和新闻却频频发生。国家能源局在2021年6月20日启动整县开发政策引导后,迅速在8月12日发出《国家能源局综合司关于征询分布式光伏发电安全生产问题和建议意见的函》。
再次引发全民关注光伏在建筑上发电的安全隐患问题。


从现有规范标准要求而言,LNG,CNG加气站罩棚顶属于爆炸性环境,常规光伏发电技术是不符合这些规范要求。
这里提及的“常规光伏发电技术”是指区别于建材化光伏发电系统标准而言的常规光伏系统,包含双玻组件、薄膜组件、单玻晶硅组件等,以1000V或1500v直流电压等级,采用组件串联后进入组串式或集中式逆变器进行交直流转换。目前此类产品均不符合防爆环境下的使用标准。
根据《汽车加油加气站设计与施工规范》GB 50156-2012 (2014年版),汽油加油站的爆炸危险区划分,加油机以下为2区。

而对于加气站而言,则是位于加气机上方半径4.5米,高度5.5米范围内均划分为2区。(见下图)
C.0.15 CNG加气机、加气柱、卸气柱和LNG加气机的爆炸危险区域的等级和范围划分,应符合下列规定:
1.CNG加气机、加气柱、卸气柱和LNG加气机的内部空间应划分为1区。
2 . 距CNG加气机、加气柱、卸气柱和LNG加气机的外壁四周4.5m,自地面高度为5.5m的范围内空间应划分2区(图C.0.15-1)。当罩棚底部至地面距离L小于5.5m时,罩棚上部空间应为非防爆区(图C.0.15-2)。


《爆炸危险环境电力装置设计规范》GB50058-2014的规定,位于2区的设备保护等级(EPL)需具备GB,GC以上级别。
由于光伏组件,逆变器,汇流箱等设备均无防爆需求,也未进行相关认证与规范体系,因此并不适用于上述环境。
现有高压直流光伏板和组串式逆变器构成的分布式光伏系统,无论是BAPV还是所谓的BIPV,如果继续常规光伏思维设计,可能就不适用于现有加油站加气站罩棚上方建设分布式光伏发电。尤其是轻钢结构的罩棚系统!


《爆炸危险环境电力装置设计规范》(GB50058-2014)和《汽车加油加气站设计与施工规范》(GB 50156-2012 (2014年版)之规定,位于爆炸危险环境2区的设备保护等级(EPL)需具备GB,GC以上级别。
位于2区的设在加油加气站上方开展光伏发电,建议选用如下技术要求:
1.本质安全型~光伏板:就是要优先考虑其燃烧性能,具备A2级不燃材料的光伏瓦系统具备本质安全型。并应获得相关检测报告证明。
2.本质安全型~屋面系统电压:显然对于屋面发电系统的电压选择越接近安全电压标准的系统更符合本质安全的定义,如光伏板直流侧采用48V安全低压系统,逆变后交流侧220v/380v交流低压系统,可完全满足GB50058关于2区的要求。
3.本质安全型~电气线路安全:根据GB50058规范第5·4.1爆炸性环境电气线路第5条:“关于除本质安全系统的电路外,在爆炸性环境内电压为1000V以下的钢管配线的技术要求应符合表5·4·1-2的规定”。该规定实际上对于光伏直流电路要求提出了采用钢管保护,严禁裸露安装的要求。

直流高压电线直接裸露屋面上,不符合规范要求。


4. 逆变器的选用~浇封型:《爆炸危险环境电力装置设计规范》GB50058-2014的规定,位于2区的设备保护等级(EPL)需具备GB,GC以上级别的要求,而目前市场上只有组件级逆变器才有可能采用浇封型封装技术,满足上述防爆要求。且全密闭防水,无风扇,空气自然冷却。
组串逆变器和集中式均不采用浇封型封装。
本文所述内容请查询以下规范。


陕公网安备 61019002001379号